This is an old revision of the document!
Table of Contents
Analog/Digital interfacing
This page has some ideas on how to mod analog gear, for instance fx/(drum)synths, so that they can be controlled by midi, in particular by midiboxes.
Like the rest of the WIKI this is going to be a living document that is going grow and be modified, untill it is complete.. ;)
Forum discussions about this topic:
Analog effects, was "Midifiying a sega genesis" - it all began here
Analogue Drum Modules
midification of an analog filter
Digitally controlled resistors
converting CV to resistance?
Midibox as Switcher advice sought
PGA Audio Mixer Chip projects
MB MicroMixer - A Simple MIDI Controlled Audio Mixer - includes links to other mixer proposals and useful components
External links and resources:
CV/Gate - start here if you're new to all this stuff. Also links to articles on DIN sync and Roland DCB (wikipedia)
CAG: Cloned Analog Gear - mostly synth, some FX, voltage controlled resistors, ADSR etc. Collection of projects from electronics mags as PDFs
YuSynth Modular - personal project site with full schematics, PCB and component layouts, parts list for modern components. Cloned filters from the MiniMoog, Steiner, ARP, EMS; LFOs, envelopes, wavefolder distortion, mixers etc
Midifying Pots, Resistors and other Tunable Controls
In practice this means make a circuit that can act as a controllable resistor and replace the original pot or resistor in a circuit. This can be done:
- analog (voltage controlled resistors on midi to cv converter or AOUT module).
-
- digipots (digital potentiometers) or
- digitally controlled resistors (DCRs)
- mechanical (coupling analog pots with motorpots on MF module)
Analog: Voltage Controlled Resistors
The midibox platform already interfaces with the analog world with the midibox cv and the AOUT(_LC) module by converting midi messages to control voltages (for values/notes) and gates (for on/off messages). So the first and most important link for midification has been made.
Alltough a lot of analog synths/music gear (diy or old school) have implemented voltage control for automation/modulation of basic parameters like pitch (VoltageControlledOscillator), volume (VCAmplifiers) and timbre (VCFilters), this is where it usually stops. However, there are a lot of nice diy designs on the net that would be way more interesting and usable if their parameters could be voltage controlled.
For instance;
- DIY stompbox/guitarfx;distortions, flangers, delays, reverbs etc.
- Analog drums (most of the time only have trigger/gate and maybe accent control inputs)
- Circuit bent gear
If you want to “midify“ parameters of these circuits the most obvious thing to do is to replace a pot (variable resistor/knob) or a straight resistor with a voltage controlled resistor.
There are some hidden advantages here; when make a VCR you can use other cv generators on it too (lfo’s, envelopes, sensors, analog sequencers etc.). It’s also easy so make a small DC mixer for the control voltage so you can have a normal pot that “offsets” the the control voltage.
The main goal is to get the required resistance range and the response curve right. I’m not aiming to get perfect responses like 1V/Oct for the CV inputs, with most parameters apart from pitch this is unneccesary anyway.
Option 1; the vactrol
The vactrol is in essence a LDR (light dependant resistor) / LED combination in a light proof container; a control voltage can drive the LED, changes its brightness and the intensity of light will vary the resistance of the LDR.
Circuitry on both sides can be used to scale voltages/resistance/response to a useable range. The relatively long response time doesn’t have to be a bad thing for most applications (when you are sweeping an FX parameter for instance).
Bridechamber, a seller of synth modules and kits, intend to offer soon a 1”x2“ vactrol based VCR as a kit or prebuilt. The size makes it suitable to directly replace a pot or resistor in circuit. Find it under “PCBs” and email them for more details.
As a starting point for our own designs I (illogik) have taken part of a schematic for a voltage controlled delay from Scott Bernardi (og2 diy modular synth). It uses a vactrol to control the delay time. (If you want to build the delay; I’ve made a sketchy (but working!) pcb design (eagle *.brd) for it which I will post later this week).
About the schematic;
For now these are the resistor values that were in the original design. You should always use a yellow led; LDR’s work best with this colour. This design uses an op-amp which requires a bipolar supply voltage (like +/-12V) but you may have this already for your MIDI to CV converter. RV1 and RV3 are trimpots, although RV1 can be a front-panel pot too for setting the amount of CV input.
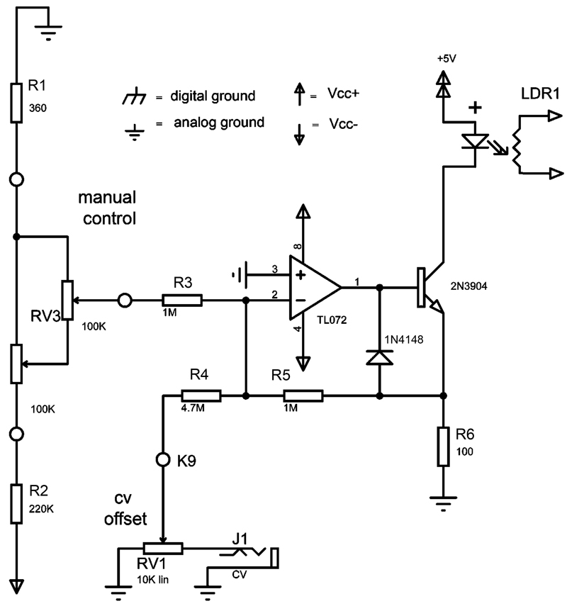
Option 2; the FET
This circuit (thanks jaicen) is from resonant frequency (nice diy synth/gear mod site), it’s one of the mods on a Boss DR-110 to making a parameter voltage controlled.
About the schematic;
It’s a really small VCR; transistor/resistor connected to 2 pots. A 100k log pot is OK for the CV-offset pot, manual control pot is linear but has a different value depending on the resistor that needs to be replaced, experiment to find which value sounds best.
A limitation of this VCR is that one terminal is ground, so the original resistor you want to replace has to have been connected to ground as well.
Some words from Dave Magnuson from Resonant Frequency;
Feel free to use the transistor approach on your site… BUT… I don't deserve the credit. This scheme was taken directly from Geoff Waterson's TR-606 modifications and adapted to work on the DR-110.
Also note: This option is not the best, just a simple one. The linearity of the response is pretty bad, and the range of CV is not ideal…. but it's cheap and has a very low parts count.
Vactrols work great, although they are slow to turn “off”. I'm using these for some controls in a drum machine that I'm building… I'm using the slow turn off time to create the typical pitch sweep you get with an analog drum. If I pulse the vactrol with a quick trigger (a few milliseconds) the vactrol's natural decay works well.
There is also a FET the H11F3 in 8 pin DIP package that works well for CV control…. I just bought a few, but haven't experimented with them yet. There are examples in the datasheet or in the AppNote for the part.
From the H11F3 (PHOTO FET OPTOCOUPLER) datasheet;
H11F3 as a remote variable resistor
- ≤100 Ω to ≥ 300 MΩ
- ≥99.9% linearity
Option 3; the OTA
The OTA (operational transconductance amplifier) is an IC which is used in many VCA designs. You can use the LM13700, a dual OTA
This text and the designs are straight out of the LM13700 datasheet;
An OTA may be used to implement a Voltage Controlled Resistor. A signal voltage applied at RX generates a VIN to the LM13700 which is then multiplied by the gm of the amplifier to produce an output current, thus
Rx= R + Ra / (gm * RA)
where gm ≈ 19.2 IABC at 25°C. Note that the attenuation of VO by R and RA is necessary to maintain VIN within the linear range of the LM13700 input.
VCR with one end that must be attached to ground (uses half the IC)
“Floating” VCR; both sides of VCR are free
A floating VCR where each “end” of the “resistor” may be at any voltage within the output voltage range of the LM13700.
About the schematics
Hmm, I (illogik) can’t say I really understand all this, but maybe that’s not necessary; I will build the circuits and do some experimenting. Vc is the CV input; there can be some opamp mixers befor this point to do the scaling. External Link
Digital: Digipots
Digipots/DCR's, CMOS - This method means desoldering and replacing existing pots with digitally controlled variants, or switching between digitally controlled and physically controlled resistors, Switches would be CMOS controlled switches, controlled by pulses from the DOUT module. It seems a fairly easy solution at first and digipots are not quite so expensive as motorfaders, but as we know, the digital signals can make things a bit messy. There are concerns about noise from the digital control buss leaking into the audio signal, but that might be worked around by heavy shielding and perhaps a separate ground plane. The separate ground could be tricky to implement though, and that implementation would vary greatly from one device to another, increasing support requirements. One upside with this is that little additional hardware is required.
Mechanical: Motorized pots
Motorpots attached to analog pots - This way uses motorised pots or rotary motorfaders (depending on what you want to call them) to move analog pots like an abolute servo. It is completely noiseless because the MB and FX circuits are electrically isolated and only coupled mechanically, but could be expensive, as motorpots aren't cheap, and it could also be harder to do mechanically. This way would mean that the price would vary depending on how many knobs you need but we would need the additional MF module for this. It would also mean that if you were midifying existing gear, you could keep the existing controls in place, so the MIDIBox wouldn't have to be active to use the gear - this is of course assuming that there is room inside the case of your gear to add the motorpots. This method would also introduce support issues with MBFX users coming here for mechanical support on how to link up their pots etc… Also Implementing switches/buttons with this method would probably involve either analog or digital solutions which might defeat the bonus of total electrical isolation, unless using a servo to flick the switch…
Midifying Switches/Signal routing
- Simple method with cmos-switch from René Schmitz's synthdiy site:
http://www.uni-bonn.de/~uzs159/switch.html
- And this ic from Analog Devices could make a nice MBPatchMatrix ;)
http://www.analog.com/en/prod/0,,768_832_AD8113%2C00.html
AD8113 - Audio/Video 60MHz 16 x 16 Crosspoint Switch
The AD8113 is a fully buffered crosspoint switch matrix that operates on ±12V for Audio applications and ±5V for Video applications. It offers a -3dB signal bandwidth greater than 60MHz and channel switch times of less than 60ns with 0.1% settling for use in both analog and digital audio. The AD8113 operated at 20kHz has crosstalk performance of -83dB and isolation of 90dB. In addition, ground/power pins surround all inputs and outputs to provide extra shielding for operation in the most demanding audio routing applications. The differential gain and differential phase of better than 0.1% and 0.1°, respectively, along with 0.1dB flatness out to 10MHz make the AD8113 suitable for many video applications. The AD8113 includes 16 independent output buffers that can be placed into a disabled state for paralleling crosspoint outputs so that off channel loading is minimized. The AD8113 has a gain of +2. It operates on voltage supplies of ±5V or ±12V while consuming only 34mA or 31mA of current, respectively. The channel switching is performed via a serial digital control (which can accommodate daisy-chaining of several devices) or via a parallel control, allowing updating of an individual output without reprogramming the entire array.
it's quite expenisve but if this works it will open up a lot of possibilities
ANYONE WITH SUGGESTIONS, IDEAS, QUESTIONS OR WHATEVER CONCERNING THE CREATION OF DIGITAL CONTROLLED ANALOG HYBRID MONSTER MACHINES: CONTACT/PM ME(ILLOGIK ON MIDIBOXFORUM)! I LOVE TALKING ABOUOT THIS STUFF, AND WHO KNOWS WHAT OUR FORCES COMBINED COULD DO!




