!!! UPDATE !!! UPDATE !!! UPDATE !!!
The “potential” phase of this bulk order is over. Please refer to the info about the PCB here and the bulk order page here.
This page is outdated, please refer to this one: http://www.midibox.org/dokuwiki/doku.php?id=gm5x5x5
Potential GM5 5x5 expansion board bulk order list
Refer to this thread in order to acquire more information about the GM5 expansion_5x5 (or 5 midi_in - 5 midi_out [codenamed: gm5x5x5]) board.
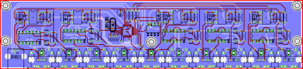
In short, GM5 is a usb-to-midi solution, with boards made especially for midibox.org. The company that developed the GM5, Ploytec GmbH, had a PCB made based on TK's compact layout with 1 midi_in and 1 midi_out, which supports up to 5in-5outs by utilizing dedicated headers.
Our target is to unleash all gm5 abilities by providing fully functional, 5in-5out expansion board, and save you from prototyping it.
This might be this, or similar board which will be updated according to requests in the appropriate thread.
If you're interested in some, do not hesitate to put your name on this list.
nILS says: Please don't put yourself down for 42 if you really only want 1 or I will come by and slap you with a trout.
Please do not make any edits to this page except putting your details on the list:
| Username | PCB Quantity | Notes | ||||
| nILS | 2 | - | ||||
| Kartoshka | 4 | - | ||||
| lukas412 | 4 | - | ||||
| Enth | 3 | - | ||||
| Durisian | 4 | - | ||||
| j00lz | 2 | - | ||||
| mrcam | 2 | - | ||||
| Smithy | 2 | - | ||||
| sineSurfer | 2 | - | ||||
| Johnniebee | 4 | - | ||||
| TK | 2 | - | ||||
| Jack | 0 | I will join the other bulk order | ||||
| Levon | 3 | - | ||||
| SLP | 3 | - | ||||
| /tilted/ | 2 | - | ||||
| buhler | 5 | - | ||||
| dstamand | 2 | - | ||||
| H2O | 2 | - | ||||
| asafnetzer | 4 | - | ||||
| ping- | 10 | - | ||||
| jimh54 | 2 | - | ||||
| lief138 | 4 | - | ||||
| Nati | 3 | - | ||||
| StormB | 1 | - | ||||
| MP | 2 | - | ||||
| Doug Wellington | 42 | +trout | (nILS: calc.exe says that's 4) | (bugfight: could also be six, the other dw quantity) | (nILS: turns out it's 4) | DW: OK, let's go for the six. But wait, does that mean I lose the trout? |
| KnowGood | 2 | - | ||||
| thejustinwalsh | 2 | - | ||||
| Altitude | 2 | - | ||||
| Echopraxia | 4 | - | ||||
| bugfight | 2 | - | ||||
| amp1ron | 5 | - | ||||
| Twin-X | 5 | - i was on holiday couldn't you wait ;) | ||||
| Gerrit | 2 | - | ||||
| JSx | 6 | - | ||||
| offe | 2 | - | ||||
| g.p.macklin | 2 | - | ||||
| seppoman | 2 | - | ||||
| Wild_weasel | 1 | - | ||||
| Johnniebee | 2 | - | ||||
| turuloid | 2 | - | ||||
| dioioib | 4 | - | ||||
| Flemming | 2 | - | ||||
| MrMusicman | 3 | - | ||||
| Just Phil | 2 | - | ||||
| Juel | 3 | - | ||||
| vaagh | 1 | - | ||||
| Einton_Zweiton | 3 | - | ||||
| orjan | 1 | - | ||||
| Strophlex | 1 | - | ||||
| matoz | 10 | - | ||||
| unit-sound | 1 | - | ||||
| afx | 1 | - | ||||
| TOTAL | 152 |
Minimum quantity to make it happen: ~100 boards.
The prices are still unknown as for now this is 'interest gathering page' only.
Go ahead, guys. If we reach that 100 or more, the goal is achieved, the board will be laid out, and will be produced… everybody is happy.
