/home/midibox/svn_snapshot/mios32/trunk/modules/microvga/conio.h File Reference

Defines

#define __COLORS
#define BLINK   128
#define MAX_X   80
#define MAX_Y   25
#define ACS_ULCORNER   (0xDA)
#define ACS_LLCORNER   (0xC0)
#define ACS_URCORNER   (0xBF)
#define ACS_LRCORNER   (0xD9)
#define ACS_HLINE   (0xC4)
#define ACS_VLINE   (0xB3)
#define ACS_LTEE   (acs_map['t'])
#define ACS_RTEE   (acs_map['u'])
#define ACS_BTEE   (acs_map['v'])
#define ACS_TTEE   (acs_map['w'])
#define ACS_PLUS   (acs_map['n'])
#define ACS_S1   (acs_map['o'])
#define ACS_S9   (acs_map['s'])
#define ACS_DIAMOND   (acs_map['`'])
#define ACS_CKBOARD   (acs_map['a'])
#define ACS_DEGREE   (acs_map['f'])
#define ACS_PLMINUS   (acs_map['g'])
#define ACS_BULLET   (acs_map['~'])
#define ACS_LARROW   (acs_map[','])
#define ACS_RARROW   (acs_map['+'])
#define ACS_DARROW   (acs_map['.'])
#define ACS_UARROW   (acs_map['-'])
#define ACS_BOARD   (acs_map['h'])
#define ACS_LANTERN   (acs_map['i'])
#define ACS_BLOCK   (acs_map['0'])
#define ROMDEF   const

Enumerations

enum  COLORS {
  BLACK = 0, RED, GREEN, BROWN,
  BLUE, MAGENTA, CYAN, LIGHTGRAY,
  DARKGRAY, LIGHTRED, LIGHTGREEN, YELLOW,
  LIGHTBLUE, LIGHTMAGENTA, LIGHTCYAN, WHITE
}

Functions

void _putch (char ch)
int _getch (void)
int _kbhit (void)
void _cputs (ROMDEF char *s)
char * _cgets (char *s)
void clrscr (void)
void clreol (void)
void gotoxy (char x, char y)
void cursoron (void)
void cursoroff (void)
void textcolor (int color)
void textbackground (int color)
void textattr (int attr)

Define Documentation

#define __COLORS
#define ACS_BLOCK   (acs_map['0'])
#define ACS_BOARD   (acs_map['h'])
#define ACS_BTEE   (acs_map['v'])
#define ACS_BULLET   (acs_map['~'])
#define ACS_CKBOARD   (acs_map['a'])
#define ACS_DARROW   (acs_map['.'])
#define ACS_DEGREE   (acs_map['f'])
#define ACS_DIAMOND   (acs_map['`'])
#define ACS_HLINE   (0xC4)
#define ACS_LANTERN   (acs_map['i'])
#define ACS_LARROW   (acs_map[','])
#define ACS_LLCORNER   (0xC0)
#define ACS_LRCORNER   (0xD9)
#define ACS_LTEE   (acs_map['t'])
#define ACS_PLMINUS   (acs_map['g'])
#define ACS_PLUS   (acs_map['n'])
#define ACS_RARROW   (acs_map['+'])
#define ACS_RTEE   (acs_map['u'])
#define ACS_S1   (acs_map['o'])
#define ACS_S9   (acs_map['s'])
#define ACS_TTEE   (acs_map['w'])
#define ACS_UARROW   (acs_map['-'])
#define ACS_ULCORNER   (0xDA)
#define ACS_URCORNER   (0xBF)
#define ACS_VLINE   (0xB3)
#define BLINK   128
#define MAX_X   80
#define MAX_Y   25
#define ROMDEF   const

Enumeration Type Documentation

enum COLORS
Enumerator:
BLACK 
RED 
GREEN 
BROWN 
BLUE 
MAGENTA 
CYAN 
LIGHTGRAY 
DARKGRAY 
LIGHTRED 
LIGHTGREEN 
YELLOW 
LIGHTBLUE 
LIGHTMAGENTA 
LIGHTCYAN 
WHITE 

Function Documentation

char* _cgets ( char *  s  ) 

Here is the call graph for this function:

void _cputs ( ROMDEF char *  s  ) 

Here is the call graph for this function:

int _getch ( void   ) 

Here is the call graph for this function:

int _kbhit ( void   ) 

Here is the call graph for this function:

void _putch ( char  ch  ) 

Here is the call graph for this function:

void clreol ( void   ) 

Here is the call graph for this function:

void clrscr ( void   ) 

Here is the call graph for this function:

void cursoroff ( void   ) 

Here is the call graph for this function:

void cursoron ( void   ) 

Here is the call graph for this function:

void gotoxy ( char  x,
char  y 
)

Here is the call graph for this function:

void textattr ( int  attr  ) 

Here is the call graph for this function:

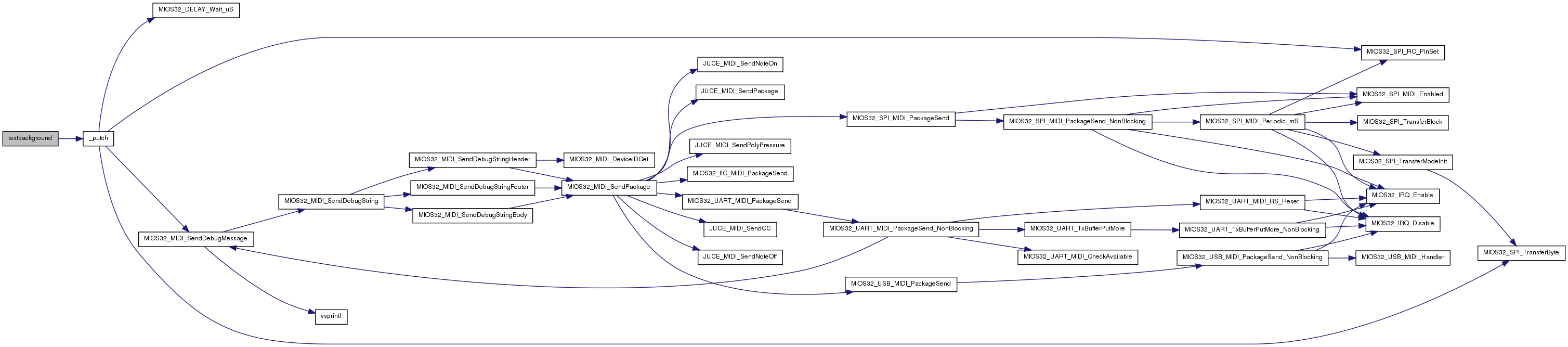
void textbackground ( int  color  ) 

Here is the call graph for this function:

void textcolor ( int  color  ) 

Here is the call graph for this function:


Generated on 22 Jan 2016 for MIDIboxNG by  doxygen 1.6.1