midibox_ay_3_8912_board
                Table of Contents
MB AY (YM) Boards
Obtain PCB's
The AY 3 8912, YM 2149 and the Mixer PCB are available at Mikes Onlineshop
CORE8 <-> AY (YM) (pdf)
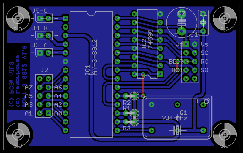
AY 3 8912 board
YM2149 Board
midibox_ay_3_8912_board.txt · Last modified: 2016/06/14 13:25 by psykhaze
                
                





