#include "conio.h"#include "kbd.h"Functions | |
| void | clrscr (void) |
| void | clreol (void) |
| void | cursoron (void) |
| void | cursoroff (void) |
| void | textcolor (int color) |
| void | textbackground (int color) |
| void | textattr (int attr) |
| void | gotoxy (char x, char y) |
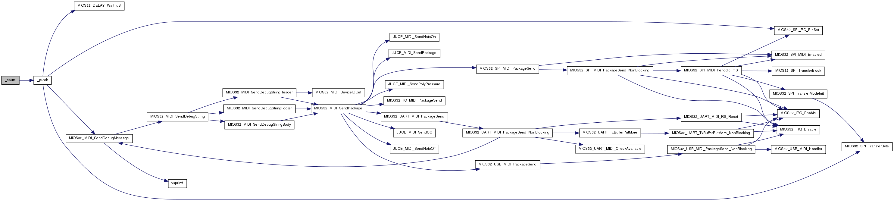
| void | _cputs (ROMDEF char *s) |
| char * | _cgets (char *s) |
| char* _cgets | ( | char * | s | ) |

| void _cputs | ( | ROMDEF char * | s | ) |

| void clreol | ( | void | ) |

| void clrscr | ( | void | ) |

| void cursoroff | ( | void | ) |

| void cursoron | ( | void | ) |

| void gotoxy | ( | char | x, | |
| char | y | |||
| ) |

| void textattr | ( | int | attr | ) |

| void textbackground | ( | int | color | ) |

| void textcolor | ( | int | color | ) |

1.6.1