MIOS32_MIDI

Collaboration diagram for MIOS32_MIDI:

Data Structures

union  sysex_state_t
union  sysex_timeout_ctr_flags_t

Functions

s32 MIOS32_MIDI_Init (u32 mode)
s32 MIOS32_MIDI_CheckAvailable (mios32_midi_port_t port)
s32 MIOS32_MIDI_RS_OptimisationSet (mios32_midi_port_t port, u8 enable)
s32 MIOS32_MIDI_RS_OptimisationGet (mios32_midi_port_t port)
s32 MIOS32_MIDI_RS_Reset (mios32_midi_port_t port)
s32 MIOS32_MIDI_SendPackage_NonBlocking (mios32_midi_port_t port, mios32_midi_package_t package)
s32 MIOS32_MIDI_SendPackage (mios32_midi_port_t port, mios32_midi_package_t package)
s32 MIOS32_MIDI_SendEvent (mios32_midi_port_t port, u8 evnt0, u8 evnt1, u8 evnt2)
s32 MIOS32_MIDI_SendNoteOff (mios32_midi_port_t port, mios32_midi_chn_t chn, u8 note, u8 vel)
s32 MIOS32_MIDI_SendNoteOn (mios32_midi_port_t port, mios32_midi_chn_t chn, u8 note, u8 vel)
s32 MIOS32_MIDI_SendPolyPressure (mios32_midi_port_t port, mios32_midi_chn_t chn, u8 note, u8 val)
s32 MIOS32_MIDI_SendCC (mios32_midi_port_t port, mios32_midi_chn_t chn, u8 cc_number, u8 val)
s32 MIOS32_MIDI_SendProgramChange (mios32_midi_port_t port, mios32_midi_chn_t chn, u8 prg)
s32 MIOS32_MIDI_SendAftertouch (mios32_midi_port_t port, mios32_midi_chn_t chn, u8 val)
s32 MIOS32_MIDI_SendPitchBend (mios32_midi_port_t port, mios32_midi_chn_t chn, u16 val)
s32 MIOS32_MIDI_SendSpecialEvent (mios32_midi_port_t port, u8 type, u8 evnt0, u8 evnt1, u8 evnt2)
s32 MIOS32_MIDI_SendMTC (mios32_midi_port_t port, u8 val)
s32 MIOS32_MIDI_SendSongPosition (mios32_midi_port_t port, u16 val)
s32 MIOS32_MIDI_SendSongSelect (mios32_midi_port_t port, u8 val)
s32 MIOS32_MIDI_SendTuneRequest (mios32_midi_port_t port)
s32 MIOS32_MIDI_SendClock (mios32_midi_port_t port)
s32 MIOS32_MIDI_SendTick (mios32_midi_port_t port)
s32 MIOS32_MIDI_SendStart (mios32_midi_port_t port)
s32 MIOS32_MIDI_SendContinue (mios32_midi_port_t port)
s32 MIOS32_MIDI_SendStop (mios32_midi_port_t port)
s32 MIOS32_MIDI_SendActiveSense (mios32_midi_port_t port)
s32 MIOS32_MIDI_SendReset (mios32_midi_port_t port)
s32 MIOS32_MIDI_SendSysEx (mios32_midi_port_t port, u8 *stream, u32 count)
s32 MIOS32_MIDI_SendDebugStringHeader (mios32_midi_port_t port, char command, char first_byte)
s32 MIOS32_MIDI_SendDebugStringBody (mios32_midi_port_t port, char *str, u32 len)
s32 MIOS32_MIDI_SendDebugStringFooter (mios32_midi_port_t port)
s32 MIOS32_MIDI_SendDebugString (const char *str)
s32 MIOS32_MIDI_SendDebugMessage (const char *format,...)
s32 MIOS32_MIDI_SendDebugHexDump (const u8 *src, u32 len)
s32 MIOS32_MIDI_ReceivePackage (mios32_midi_port_t port, mios32_midi_package_t package, void *_callback_package)
s32 MIOS32_MIDI_Receive_Handler (void *_callback_package)
s32 MIOS32_MIDI_Periodic_mS (void)
s32 MIOS32_MIDI_DirectTxCallback_Init (s32(*callback_tx)(mios32_midi_port_t port, mios32_midi_package_t package))
s32 MIOS32_MIDI_DirectRxCallback_Init (s32(*callback_rx)(mios32_midi_port_t port, u8 midi_byte))
s32 MIOS32_MIDI_SendByteToRxCallback (mios32_midi_port_t port, u8 midi_byte)
s32 MIOS32_MIDI_SendPackageToRxCallback (mios32_midi_port_t port, mios32_midi_package_t midi_package)
s32 MIOS32_MIDI_DefaultPortSet (mios32_midi_port_t port)
mios32_midi_port_t MIOS32_MIDI_DefaultPortGet (void)
s32 MIOS32_MIDI_DebugPortSet (mios32_midi_port_t port)
mios32_midi_port_t MIOS32_MIDI_DebugPortGet (void)
s32 MIOS32_MIDI_DeviceIDSet (u8 device_id)
u8 MIOS32_MIDI_DeviceIDGet (void)
s32 MIOS32_MIDI_SysExCallback_Init (s32(*callback_sysex)(mios32_midi_port_t port, u8 midi_in))
s32 MIOS32_MIDI_DebugCommandCallback_Init (s32(*callback_debug_command)(mios32_midi_port_t port, char c))
s32 MIOS32_MIDI_FilebrowserCommandCallback_Init (s32(*filebrowser_debug_command)(mios32_midi_port_t port, char c))
s32 MIOS32_MIDI_TimeOutCallback_Init (s32(*callback_timeout)(mios32_midi_port_t port))

Variables

const u8 mios32_midi_pcktype_num_bytes [16]
const u8 mios32_midi_expected_bytes_common [8]
 Number if expected bytes for a common MIDI event - 1.
const u8 mios32_midi_expected_bytes_system [16]
 Number if expected bytes for a system MIDI event - 1.
const u8 mios32_midi_sysex_header [5] = { 0xf0, 0x00, 0x00, 0x7e, 0x32 }
 should only be used by MIOS32 internally and by the Bootloader!
unsigned   sysex_state_t::MY_SYSEX:1
unsigned   sysex_state_t::CMD:1
struct {
   unsigned   CTR:3
   unsigned   sysex_state_t::MY_SYSEX:1
   unsigned   sysex_state_t::CMD:1
sysex_state_t::general
unsigned   sysex_state_t::MY_SYSEX:1
unsigned   sysex_state_t::CMD:1
unsigned   sysex_state_t::PING_BYTE_RECEIVED
struct {
   unsigned   CTR:3
   unsigned   sysex_state_t::MY_SYSEX:1
   unsigned   sysex_state_t::CMD:1
   unsigned   sysex_state_t::PING_BYTE_RECEIVED
sysex_state_t::ping
unsigned long long   sysex_timeout_ctr_flags_t::iic_receives:16
unsigned long long   sysex_timeout_ctr_flags_t::spi_receives:16
struct {
   unsigned long long   usb_receives:16
   unsigned long long   sysex_timeout_ctr_flags_t::iic_receives:16
   unsigned long long   sysex_timeout_ctr_flags_t::spi_receives:16
}; 

Detailed Description

MIDI layer functions for MIOS32

the mios32_midi_package_t format complies with USB MIDI spec (details see there) and is used for transfers between other MIDI ports as well.


Function Documentation

s32 MIOS32_MIDI_CheckAvailable ( mios32_midi_port_t  port  ) 

This function checks the availability of a MIDI port

Parameters:
[in] port MIDI port (DEFAULT, USB0..USB7, UART0..UART3, IIC0..IIC7, SPIM0..SPIM7)
Returns:
1: port available
0: port not available

Here is the call graph for this function:

s32 MIOS32_MIDI_DebugCommandCallback_Init ( s32(*)(mios32_midi_port_t port, char c)  callback_debug_command  ) 

Installs the debug command callback function which is executed on incoming characters from a MIOS Terminal

Example:

 s32 CONSOLE_Parse(mios32_midi_port_t port, char c)
 {
   // see $MIOS32_PATH/apps/examples/midi_console/
   
   return 0; // no error
 }

The callback function has been installed in an Init() function with:

Parameters:
[in] callback_debug_command the callback function (NULL disables the callback)
Returns:
< 0 on errors
mios32_midi_port_t MIOS32_MIDI_DebugPortGet ( void   ) 

This function returns the MIDI_DEBUG port

Returns:
the debug port
s32 MIOS32_MIDI_DebugPortSet ( mios32_midi_port_t  port  ) 

This function allows to change the MIDI_DEBUG port.
The preset which will be used after application reset can be set in mios32_config.h via "#define MIOS32_MIDI_DEBUG_PORT <port>".
It's set to USB0 as long as not overruled in mios32_config.h

Parameters:
[in] port MIDI port (USB0..USB7, UART0..UART3, IIC0..IIC7, SPIM0..SPIM7)
Returns:
< 0 on errors
mios32_midi_port_t MIOS32_MIDI_DefaultPortGet ( void   ) 

This function returns the DEFAULT port

Returns:
the default port
s32 MIOS32_MIDI_DefaultPortSet ( mios32_midi_port_t  port  ) 

This function allows to change the DEFAULT port.
The preset which will be used after application reset can be set in mios32_config.h via "#define MIOS32_MIDI_DEFAULT_PORT <port>".
It's set to USB0 as long as not overruled in mios32_config.h

Parameters:
[in] port MIDI port (USB0..USB7, UART0..UART3, IIC0..IIC7, SPIM0..SPIM7)
Returns:
< 0 on errors
u8 MIOS32_MIDI_DeviceIDGet ( void   ) 

This function returns the SysEx Device ID, which is used during parsing incoming SysEx Requests to MIOS32
It can also be used by an application for additional parsing with the same ID.
The initial ID is stored inside the BSL range and will be recovered after reset. It can be changed by the user with the bootloader update tool

Returns:
SysEx device ID (0x00..0x7f)
s32 MIOS32_MIDI_DeviceIDSet ( u8  device_id  ) 

This function sets the SysEx Device ID, which is used during parsing incoming SysEx Requests to MIOS32
It can also be used by an application for additional parsing with the same ID.
ID changes will get lost after reset. It can be changed permanently by the user via the bootloader update tool

Parameters:
[in] device_id a new (temporary) device ID (0x00..0x7f)
Returns:
< 0 on errors
s32 MIOS32_MIDI_DirectRxCallback_Init ( s32(*)(mios32_midi_port_t port, u8 midi_byte)  callback_rx  ) 

Installs the Rx callback function which is executed immediately on each incoming/outgoing MIDI byte, partly from interrupt handlers.

This function should be executed so fast as possible. It can be used to trigger MIDI Rx LEDs or to trigger on MIDI clock events. In order to avoid MIDI buffer overruns, the max. recommented execution time is 100 uS!

It is possible to filter incoming MIDI bytes with the return value of the callback function.

Parameters:
[in] *callback_rx pointer to callback function:

    s32 callback_rx(mios32_midi_port_t port, u8 midi_byte)
    {
    }

The byte will be forwarded into the MIDI Rx queue if the function returns 0.
It will be filtered out if the callback returns != 0 (e.g. 1 for "filter", or -1 for "error").

Returns:
< 0 on errors
Note:
Please use the filtering capabilities with special care - if a port is filtered which is also used for code upload, you won't be able to exchange the erroneous code w/o starting the bootloader in hold mode after power-on.
s32 MIOS32_MIDI_DirectTxCallback_Init ( s32(*)(mios32_midi_port_t port, mios32_midi_package_t package)  callback_tx  ) 

Installs the Tx callback function which is executed by MIOS32_MIDI_SendPackage_NonBlocking() before the MIDI package will be forwarded to the physical interface.

The callback allows following usecases:

  • package filter
  • duplicating/routing packages
  • monitoring packages (sniffer)
  • create virtual busses; loopbacks
  • extend available ports (e.g. by an OSC or AOUT port)
    It is recommented to give port extensions a port number >= 0x80 to avoid incompatibility with future MIOS32 port extensions.
Parameters:
[in] *callback_tx pointer to callback function:

    s32 callback_tx(mios32_midi_port_t port, mios32_midi_package_t package)
    {
    }

The package will be forwarded to the physical interface if the function returns 0.
Should return 1 to filter a package. Should return -2 to initiate a retry (function will be called again) Should return -3 to report any other error. These error codes comply with MIOS32_MIDI_SendPackage_NonBlocking()

Returns:
< 0 on errors
Note:
Please use the filtering capabilities with special care - if a port is filtered which is also used for code upload, you won't be able to exchange the erroneous code w/o starting the bootloader in hold mode after power-on.
s32 MIOS32_MIDI_FilebrowserCommandCallback_Init ( s32(*)(mios32_midi_port_t port, char c)  filebrowser_debug_command  ) 

Installs the filebrowser command callback function which is executed on incoming characters from aMIOS Filebrowser

Usage example: see terminal.c of $MIOS32_PATH/apps/controllers/midio128

The callback function has been installed in an Init() function with:

Parameters:
[in] callback_debug_command the callback function (NULL disables the callback)
Returns:
< 0 on errors
s32 MIOS32_MIDI_Init ( u32  mode  ) 

Initializes MIDI layer

Parameters:
[in] mode currently only mode 0 supported
Returns:
< 0 if initialisation failed

Here is the call graph for this function:

s32 MIOS32_MIDI_Periodic_mS ( void   ) 

This function should be called periodically each mS to handle timeout and expire counters.

Not for use in an application - this function is called by by a task in the programming model!

Returns:
< 0 on errors

Here is the call graph for this function:

s32 MIOS32_MIDI_Receive_Handler ( void *  _callback_package  ) 

Checks for incoming MIDI messages and calls callback_package function with following parameters:

    callback_package(mios32_midi_port_t port, mios32_midi_package_t midi_package)

Not for use in an application - this function is called by by a task in the programming model, callback_package is APP_MIDI_NotifyPackage()

SysEx streams can be optionally redirected to a separate callback function which can be installed via MIOS32_MIDI_SysExCallback_Init()

Returns:
< 0 on errors

Here is the call graph for this function:

s32 MIOS32_MIDI_ReceivePackage ( mios32_midi_port_t  port,
mios32_midi_package_t  package,
void *  _callback_package 
)

Processes a received package.

Used by MIOS32_MIDI_Receive_Handler, but could also be called from an application, e.g. for passing messages from "virtual ports" which are not handled by MIOS32_MIDI_Receive_Handler

Parameters:
[in] port MIDI port (DEFAULT, USB0..USB7, UART0..UART3, IIC0..IIC7, SPIM0..SPIM7)
[in] package MIDI package
[in] _callback_package typically APP_MIDI_NotifyPackage
Returns:
-1 if port not available
0 on success
s32 MIOS32_MIDI_RS_OptimisationGet ( mios32_midi_port_t  port  ) 

This function returns the running status optimisation enable/disable flag for the given MIDI OUT port.

Parameters:
[in] port MIDI port (DEFAULT, USB0..USB7, UART0..UART3, IIC0..IIC7, SPIM0..SPIM7)
Returns:
-1 if port not available or if it doesn't support running status
0 if optimisation disabled
1 if optimisation enabled

Here is the call graph for this function:

s32 MIOS32_MIDI_RS_OptimisationSet ( mios32_midi_port_t  port,
u8  enable 
)

This function enables/disables running status optimisation for a given MIDI OUT port to improve bandwidth if MIDI events with the same status byte are sent back-to-back.
The optimisation is currently only used for UART based port (enabled by default), IIC: TODO, USB: not required).

Parameters:
[in] port MIDI port (DEFAULT, USB0..USB7, UART0..UART3, IIC0..IIC7)
[in] enable 0=optimisation disabled, 1=optimisation enabled
Returns:
-1 if port not available or if it doesn't support running status
0 on success

Here is the call graph for this function:

s32 MIOS32_MIDI_RS_Reset ( mios32_midi_port_t  port  ) 

This function resets the current running status, so that it will be sent again with the next MIDI Out package.

Parameters:
[in] port MIDI port (DEFAULT, USB0..USB7, UART0..UART3, IIC0..IIC7, SPIM0..SPIM7)
Returns:
-1 if port not available or if it doesn't support running status
0 if optimisation disabled
1 if optimisation enabled

Here is the call graph for this function:

s32 MIOS32_MIDI_SendActiveSense ( mios32_midi_port_t  port  ) 

Here is the call graph for this function:

s32 MIOS32_MIDI_SendAftertouch ( mios32_midi_port_t  port,
mios32_midi_chn_t  chn,
u8  val 
)

Here is the call graph for this function:

s32 MIOS32_MIDI_SendByteToRxCallback ( mios32_midi_port_t  port,
u8  midi_byte 
)

This function is used by MIOS32 internal functions to forward received MIDI bytes to the Rx Callback routine.

It shouldn't be used by applications.

Parameters:
[in] port MIDI port (DEFAULT, USB0..USB7, UART0..UART3, IIC0..IIC7, SPIM0..SPIM7)
[in] midi_byte received MIDI byte
Returns:
< 0 on errors
s32 MIOS32_MIDI_SendCC ( mios32_midi_port_t  port,
mios32_midi_chn_t  chn,
u8  cc_number,
u8  val 
)

Here is the call graph for this function:

s32 MIOS32_MIDI_SendClock ( mios32_midi_port_t  port  ) 

Here is the call graph for this function:

s32 MIOS32_MIDI_SendContinue ( mios32_midi_port_t  port  ) 

Here is the call graph for this function:

s32 MIOS32_MIDI_SendDebugHexDump ( const u8 src,
u32  len 
)

Sends an hex dump (formatted representation of memory content) to the MIOS Terminal in MIOS Studio.

The MIDI port used for debugging (MIDI_DEBUG) can be declared in mios32_config.h:

   #define MIOS32_MIDI_DEBUG_PORT USB0

(USB0 is the default value)

Optionally, the port can be changed during runtime with MIOS32_MIDI_DebugPortSet

Parameters:
[in] *src pointer to memory location which should be dumped
[in] len number of bytes which should be sent
Returns:
< 0 on errors

Here is the call graph for this function:

s32 MIOS32_MIDI_SendDebugMessage ( const char *  format,
  ... 
)

Sends a formatted Debug Message to the MIOS Terminal in MIOS Studio.

Formatting parameters are like known from printf, e.g.

   MIOS32_MIDI_SendDebugMessage("Button %d %s\n", button, value ? "depressed" : "pressed");

The MIDI port used for debugging (MIDI_DEBUG) can be declared in mios32_config.h:

   #define MIOS32_MIDI_DEBUG_PORT USB0

(USB0 is the default value)

Optionally, the port can be changed during runtime with MIOS32_MIDI_DebugPortSet

Please note that the resulting string shouldn't be longer than 128 characters!
If the *format string is already longer than 100 characters an error message will be sent to notify about the programming error.
The limit is set to save allocated stack memory! Just reduce the formated string to print out the intended message.

Parameters:
[in] *format zero-terminated format string - 128 characters supported maximum!
... additional arguments
Returns:
< 0 on errors

Here is the call graph for this function:

s32 MIOS32_MIDI_SendDebugString ( const char *  str  ) 

Sends a string to the MIOS Terminal in MIOS Studio.

In distance to MIOS32_MIDI_SendDebugMessage this version is less costly (it doesn't consume so much stack space), but the string must already be prepared.

Example:

   MIOS32_MIDI_SendDebugString("ERROR: something strange happened in myFunction()!");

The string size isn't limited.

Returns:
< 0 on errors

Here is the call graph for this function:

s32 MIOS32_MIDI_SendDebugStringBody ( mios32_midi_port_t  port,
char *  str,
u32  len 
)

Sends the body of a debug string

Example: see MIOS32_MIDI_SendDebugStringHeader

The string size isn't limited.

Returns:
< 0 on errors

Here is the call graph for this function:

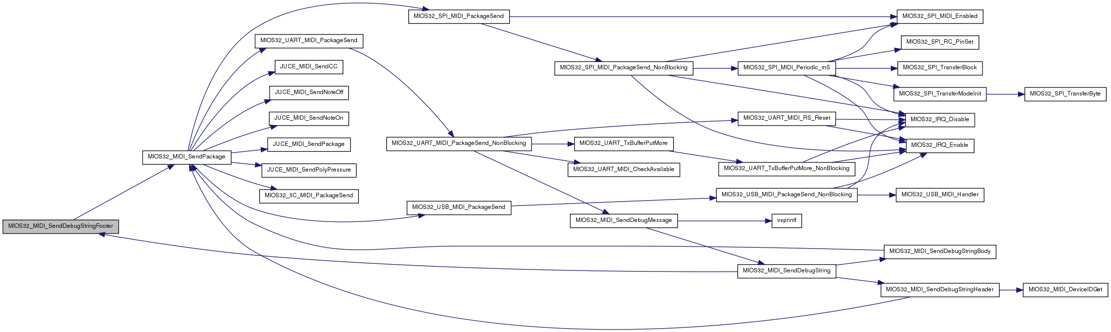
s32 MIOS32_MIDI_SendDebugStringFooter ( mios32_midi_port_t  port  ) 

Sends the footer of a debug string

Example: see MIOS32_MIDI_SendDebugStringHeader

Returns:
< 0 on errors

Here is the call graph for this function:

s32 MIOS32_MIDI_SendDebugStringHeader ( mios32_midi_port_t  port,
char  command,
char  first_byte 
)

Sends the header of a debug string

Example (implementation of MIOS32_MIDI_SendDebugString)

   u32 len = strlen(str);
  
   MIOS32_MIDI_SendDebugStringHeader(port, 0x40, str[0]);
   if( len >= 2 )
     MIOS32_MIDI_SendDebugStringBody(port, (char *)&str[1], len-1);
   MIOS32_MIDI_SendDebugStringFooter(port);
Returns:
< 0 on errors

Here is the call graph for this function:

s32 MIOS32_MIDI_SendEvent ( mios32_midi_port_t  port,
u8  evnt0,
u8  evnt1,
u8  evnt2 
)

Sends a MIDI Event This function is provided for a more comfortable use model o MIOS32_MIDI_SendNoteOff(port, chn, note, vel) o MIOS32_MIDI_SendNoteOn(port, chn, note, vel) o MIOS32_MIDI_SendPolyAftertouch(port, chn, note, val) o MIOS32_MIDI_SendCC(port, chn, cc, val) o MIOS32_MIDI_SendProgramChange(port, chn, prg) o MIOS32_MIDI_ChannelAftertouch(port, chn, val) o MIOS32_MIDI_PitchBend(port, chn, val)

Parameters:
[in] port MIDI port (DEFAULT, USB0..USB7, UART0..UART3, IIC0..IIC7, SPIM0..SPIM7)
[in] evnt0 first MIDI byte
[in] evnt1 second MIDI byte
[in] evnt2 third MIDI byte
Returns:
-1 if port not available
0 on success

Here is the call graph for this function:

s32 MIOS32_MIDI_SendMTC ( mios32_midi_port_t  port,
u8  val 
)

Here is the call graph for this function:

s32 MIOS32_MIDI_SendNoteOff ( mios32_midi_port_t  port,
mios32_midi_chn_t  chn,
u8  note,
u8  vel 
)

Here is the call graph for this function:

s32 MIOS32_MIDI_SendNoteOn ( mios32_midi_port_t  port,
mios32_midi_chn_t  chn,
u8  note,
u8  vel 
)

Here is the call graph for this function:

s32 MIOS32_MIDI_SendPackage ( mios32_midi_port_t  port,
mios32_midi_package_t  package 
)

Sends a package over given port This is a low level function - use the remaining MIOS32_MIDI_Send* functions to send specific MIDI events (blocking function)

Parameters:
[in] port MIDI port (DEFAULT, USB0..USB7, UART0..UART3, IIC0..IIC7, SPIM0..SPIM7)
[in] package MIDI package
Returns:
-1 if port not available
0 on success

Here is the call graph for this function:

s32 MIOS32_MIDI_SendPackage_NonBlocking ( mios32_midi_port_t  port,
mios32_midi_package_t  package 
)

Sends a package over given port

This is a low level function. In difference to other MIOS32_MIDI_Send* functions, It allows to send packages in non-blocking mode (caller has to retry if -2 is returned)

Before the package is forwarded, an optional Tx Callback function will be called which allows to filter/monitor/route the package, or extend the MIDI transmitter by custom MIDI Output ports (e.g. for internal busses, OSC, AOUT, etc.)

Parameters:
[in] port MIDI port (DEFAULT, USB0..USB7, UART0..UART3, IIC0..IIC7, SPIM0..SPIM7)
[in] package MIDI package
Returns:
-1 if port not available
-2 buffer is full caller should retry until buffer is free again
-3 Tx Callback reported an error
1 if package has been filtered by Tx callback
0 on success

Here is the call graph for this function:

s32 MIOS32_MIDI_SendPackageToRxCallback ( mios32_midi_port_t  port,
mios32_midi_package_t  midi_package 
)

This function is used by MIOS32 internal functions to forward received MIDI packages to the Rx Callback routine (byte by byte)

It shouldn't be used by applications.

Parameters:
[in] port MIDI port (DEFAULT, USB0..USB7, UART0..UART3, IIC0..IIC7, SPIM0..SPIM7)
[in] midi_package received MIDI package
Returns:
< 0 on errors
s32 MIOS32_MIDI_SendPitchBend ( mios32_midi_port_t  port,
mios32_midi_chn_t  chn,
u16  val 
)

Here is the call graph for this function:

s32 MIOS32_MIDI_SendPolyPressure ( mios32_midi_port_t  port,
mios32_midi_chn_t  chn,
u8  note,
u8  val 
)

Here is the call graph for this function:

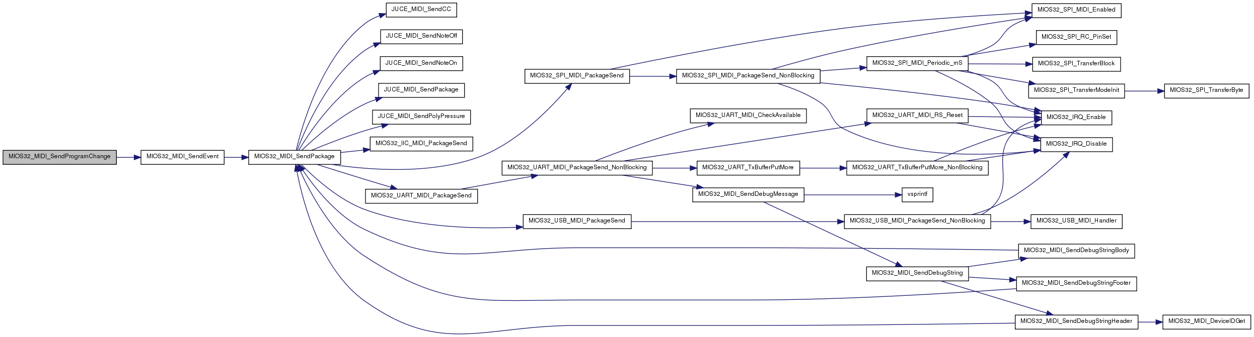
s32 MIOS32_MIDI_SendProgramChange ( mios32_midi_port_t  port,
mios32_midi_chn_t  chn,
u8  prg 
)

Here is the call graph for this function:

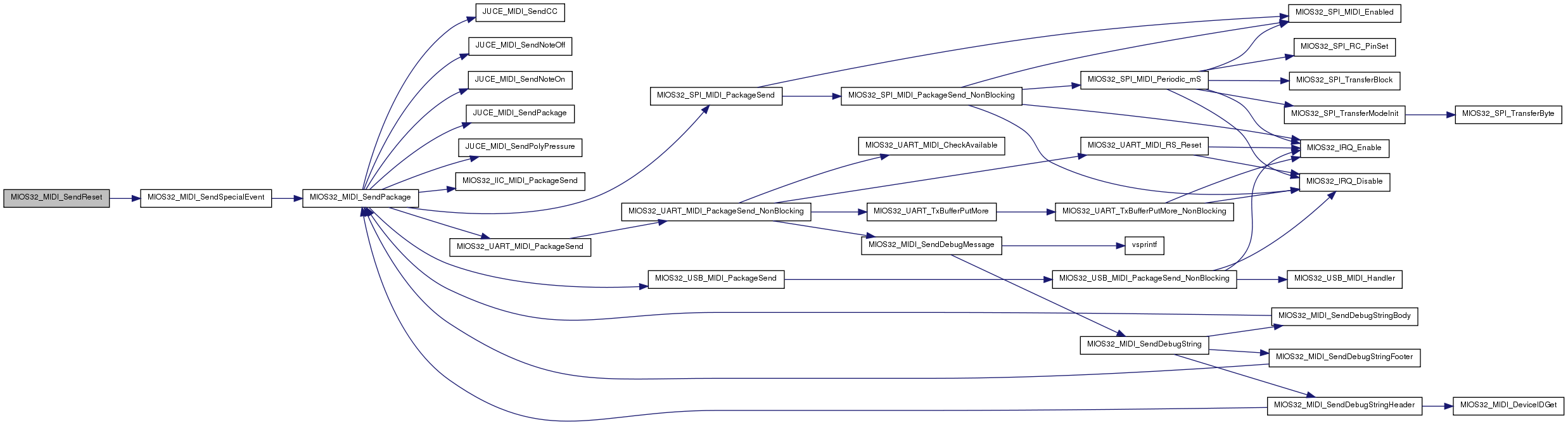
s32 MIOS32_MIDI_SendReset ( mios32_midi_port_t  port  ) 

Here is the call graph for this function:

s32 MIOS32_MIDI_SendSongPosition ( mios32_midi_port_t  port,
u16  val 
)

Here is the call graph for this function:

s32 MIOS32_MIDI_SendSongSelect ( mios32_midi_port_t  port,
u8  val 
)

Here is the call graph for this function:

s32 MIOS32_MIDI_SendSpecialEvent ( mios32_midi_port_t  port,
u8  type,
u8  evnt0,
u8  evnt1,
u8  evnt2 
)

Sends a special type MIDI Event This function is provided for a more comfortable use model It is aliased to following functions o MIOS32_MIDI_SendMTC(port, val) o MIOS32_MIDI_SendSongPosition(port, val) o MIOS32_MIDI_SendSongSelect(port, val) o MIOS32_MIDI_SendTuneRequest() o MIOS32_MIDI_SendClock() o MIOS32_MIDI_SendTick() o MIOS32_MIDI_SendStart() o MIOS32_MIDI_SendStop() o MIOS32_MIDI_SendContinue() o MIOS32_MIDI_SendActiveSense() o MIOS32_MIDI_SendReset()

Parameters:
[in] port MIDI port (DEFAULT, USB0..USB7, UART0..UART3, IIC0..IIC7, SPIM0..SPIM7)
[in] type the event type
[in] evnt0 first MIDI byte
[in] evnt1 second MIDI byte
[in] evnt2 third MIDI byte
Returns:
-1 if port not available
0 on success

Here is the call graph for this function:

s32 MIOS32_MIDI_SendStart ( mios32_midi_port_t  port  ) 

Here is the call graph for this function:

s32 MIOS32_MIDI_SendStop ( mios32_midi_port_t  port  ) 

Here is the call graph for this function:

s32 MIOS32_MIDI_SendSysEx ( mios32_midi_port_t  port,
u8 stream,
u32  count 
)

Sends a SysEx Stream

This function is provided for a more comfortable use model

Parameters:
[in] port MIDI port (DEFAULT, USB0..USB7, UART0..UART3, IIC0..IIC7, SPIM0..SPIM7)
[in] stream pointer to SysEx stream
[in] count number of bytes
Returns:
-1 if port not available
0 on success

Here is the call graph for this function:

s32 MIOS32_MIDI_SendTick ( mios32_midi_port_t  port  ) 

Here is the call graph for this function:

s32 MIOS32_MIDI_SendTuneRequest ( mios32_midi_port_t  port  ) 

Here is the call graph for this function:

s32 MIOS32_MIDI_SysExCallback_Init ( s32(*)(mios32_midi_port_t port, u8 midi_in)  callback_sysex  ) 

Installs an optional SysEx callback which is called by MIOS32_MIDI_Receive_Handler() to simplify the parsing of SysEx streams.

Without this callback (or with MIOS32_MIDI_SysExCallback_Init(NULL)), SysEx messages are only forwarded to APP_MIDI_NotifyPackage() in chunks of 1, 2 or 3 bytes, tagged with midi_package.type == 0x4..0x7 or 0xf

In this case, the application has to take care for different transmission approaches which are under control of the package sender. E.g., while Windows uses Package Type 4..7 to transmit a SysEx stream, PortMIDI under MacOS sends a mix of 0xf (single byte) and 0x4 (continued 3-byte) packages instead.

By using the SysEx callback, the type of package doesn't play a role anymore, instead the application can parse a serial stream.

MIOS32 ensures, that realtime events (0xf8..0xff) are still forwarded to APP_MIDI_NotifyPackage(), regardless if they are transmitted in a package type 0x5 or 0xf, so that the SysEx parser doesn't need to filter out such events, which could otherwise appear inside a SysEx stream.

Parameters:
[in] *callback_sysex pointer to callback function:

    s32 callback_sysex(mios32_midi_port_t port, u8 sysex_byte)
    {
       //
       // .. parse stream
       //
     
       return 1; // don't forward package to APP_MIDI_NotifyPackage()
    }

If the function returns 0, SysEx bytes will be forwarded to APP_MIDI_NotifyPackage() as well. With return value != 0, APP_MIDI_NotifyPackage() won't get the already processed package.

Returns:
< 0 on errors
s32 MIOS32_MIDI_TimeOutCallback_Init ( s32(*)(mios32_midi_port_t port)  callback_timeout  ) 

Installs the Timeout callback function which is executed on incomplete MIDI packages received via UART, or on incomplete SysEx streams.

A timeout is detected after 1 second.

On a timeout, it is recommented to reset MIDI parsing relevant variables, e.g. the state of a SysEx parser.

Example:

 s32 NOTIFY_MIDI_TimeOut(mios32_midi_port_t port)
 {
   // if my SysEx parser receives a command (MY_SYSEX flag set), abort parser if port matches
   if( sysex_state.general.MY_SYSEX && port == last_sysex_port )
     MySYSEX_CmdFinished();

   return 0; // no error
 }

The callback function has been installed in an Init() function with:

   MIOS32_MIDI_TimeOutCallback_Init(NOTIFY_MIDI_TimeOut)
   {
   }
Parameters:
[in] callback_timeout the callback function (NULL disables the callback)
Returns:
< 0 on errors

Variable Documentation

struct { ... } [inherited]
unsigned { ... } ::CMD [inherited]
unsigned { ... } ::CMD [inherited]
unsigned sysex_state_t::CMD [inherited]
unsigned { ... } ::CTR [inherited]
unsigned { ... } ::CTR [inherited]
struct { ... } sysex_state_t::general [inherited]
unsigned { ... } ::iic_receives [inherited]
unsigned long long sysex_timeout_ctr_flags_t::iic_receives [inherited]
Initial value:
 {
  2, 
  2, 
  2, 
  2, 
  1, 
  1, 
  2, 
  0, 
}

Number if expected bytes for a common MIDI event - 1.

Initial value:
 {
  1, 
  1, 
  2, 
  1, 
  0, 
  0, 
  0, 
  0, 

  
  0, 
  0, 
  0, 
  0, 
  0, 
  0, 
  0, 
  0, 
}

Number if expected bytes for a system MIDI event - 1.

Initial value:
 {
  0, 
  0, 
  2, 
  3, 
  3, 
  1, 
  2, 
  3, 
  3, 
  3, 
  3, 
  3, 
  2, 
  2, 
  3, 
  1  
}

this global array is read from MIOS32_IIC_MIDI and MIOS32_UART_MIDI to determine the number of MIDI bytes which are part of a package

const u8 mios32_midi_sysex_header[5] = { 0xf0, 0x00, 0x00, 0x7e, 0x32 }

should only be used by MIOS32 internally and by the Bootloader!

unsigned { ... } ::MY_SYSEX [inherited]
unsigned { ... } ::MY_SYSEX [inherited]
unsigned sysex_state_t::MY_SYSEX [inherited]
struct { ... } sysex_state_t::ping [inherited]
unsigned { ... } ::PING_BYTE_RECEIVED [inherited]
unsigned sysex_state_t::PING_BYTE_RECEIVED [inherited]
unsigned { ... } ::spi_receives [inherited]
unsigned long long sysex_timeout_ctr_flags_t::spi_receives [inherited]
unsigned { ... } ::usb_receives [inherited]

Generated on 22 Jan 2016 for MIDIboxNG by  doxygen 1.6.1